Auto Approval
This workflow can be used by you in case of provisioning for applications for scenarios where the request doesn’t need any explicit approval from a manager or group(s)
How To Access the Auto Approval Workflow
- Go to ‘
Workflow' in the Admin Module of IDHub using the credentials of a user that has the role of 'System Administrator'with them. - You will see the auto approval workflow in the workflow page.
How to view/edit the Auto Approval Workflow
- Click on the edit (pencil icon) on the Auto Approval Workflow card from the Workflow page.
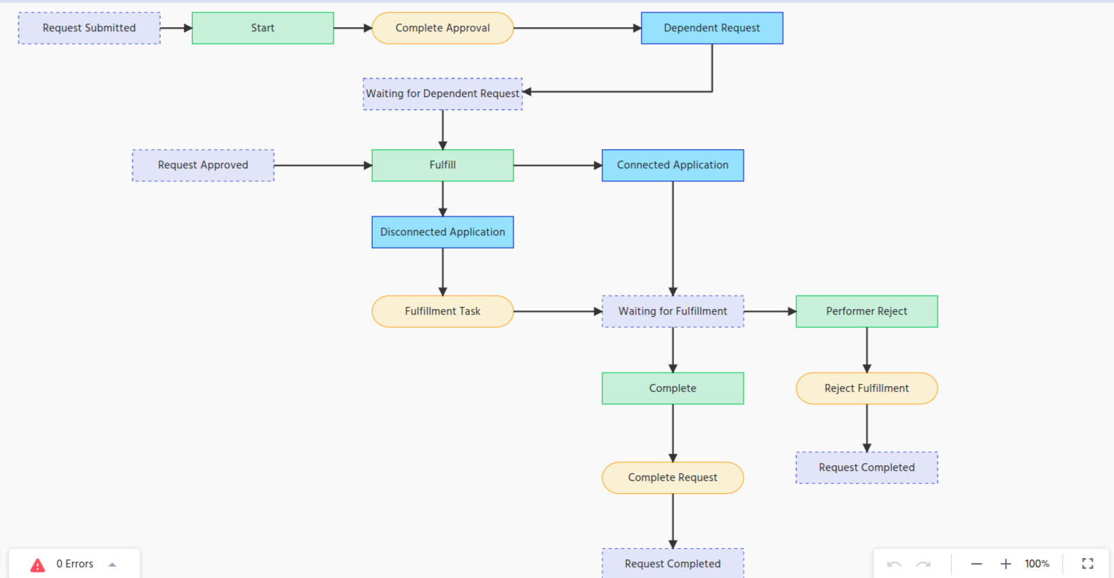
How the Auto Approval works

- The Auto approval workflow starts with the State Node (Request Submitted)
- Start Node (Action node) is the 2nd node, which states that the request workflow has been started
- Complete approval operation node is provided.
Now the request will go depending on whether the application which is being provisioned is a connected application or disconnected application.
Request will be waiting for the dependent request and state would be waiting for dependent request.
In case of connected application
- Connected Application condition node is provided to denote that the request is for the connected application
- Request will now wait for the fulfillment
In case of disconnected application
- Dis-Connected Application condition node is provided to denote that the request is for the dis-connected application
- Create Task operation node is provided to generate the fulfillment task for the provisioning
In the next step, request is waiting for the Fulfillment
- At this stage the performance can either reject the fulfillment or approve.
- In case of Rejection flow:
- Reject Action node is provided and then the Request Completed state node to denote that the request is completed.
- In case of Approval Flow:
- Approve action node is for the fulfiller to approve the task
- Complete Request operation node to complete the request
- Request completed state node to denote that the request has been completed once the fulfiller has approved the request.