Manager and BO Grant and Auto Revoke
In some scenarios the request in a workflow needs to be checked whether it is granted or revoked before the request proceeds to the next steps. Additionally in some cases the manager might not be the business owner. In those scenarios, an additional approval from the business owner might be needed in addition to the manager approval. In order to cater to these scenario, IDHub has provided this out-of-the-box workflow.
How To Access the Manager and BO Grant & Auto Revoke Workflow
- Go to ‘
Workflow' in the Admin Module of IDHub using the credentials of a user that has the role of 'System Administrator'with them. - You will see the Manager and BO Grant & Auto Revoke workflow in the workflow page.
How to view/edit the Manager and BO Grant & Auto Revoke Workflow
- Click on the edit (pencil icon) on the Manager and BO Grant & Auto Revoke Workflow card from the Workflow page.
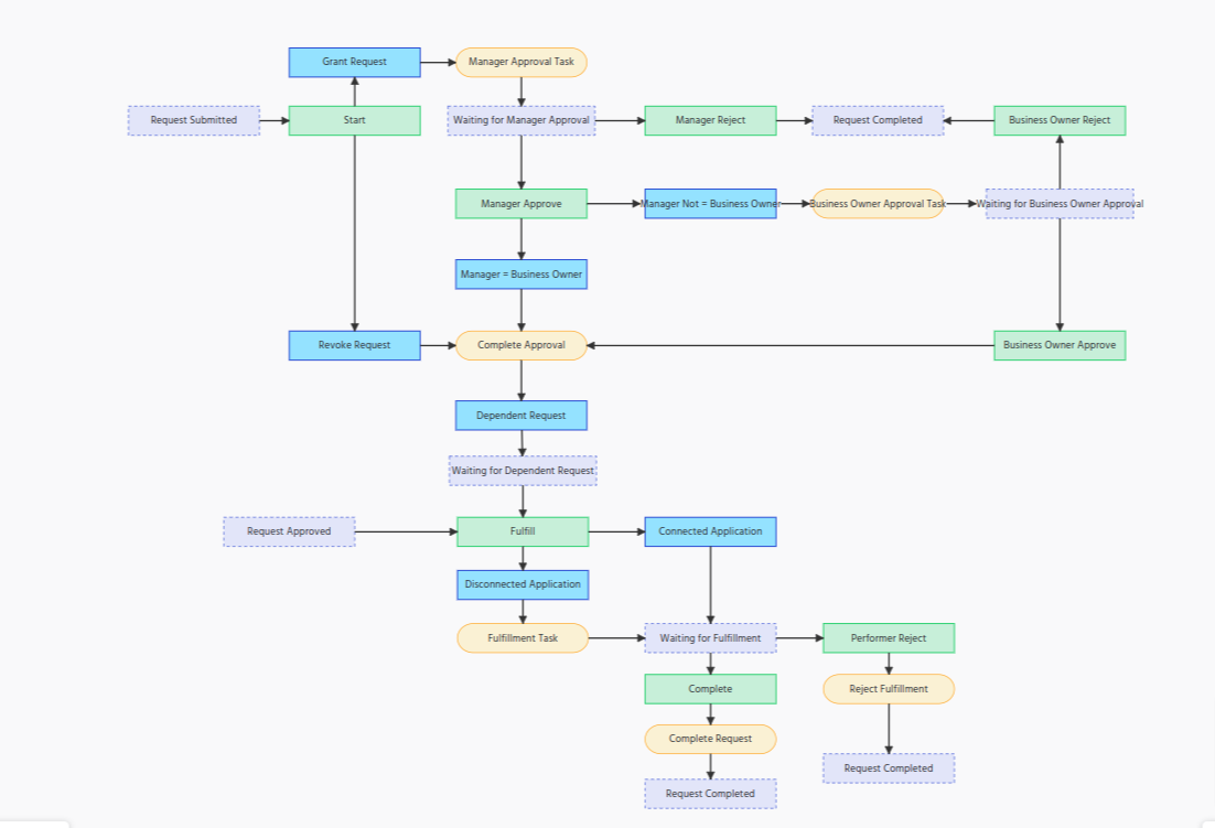
How the Manager and BO Grant & Auto Revoke Workflow works

- The certification workflow starts with the State Node (Request Submitted)
- Start Node (Action node) is the 2nd node, which states that the request workflow has been started
Now the request needs to be checked whether the request is granted or revoked.
In case the request is granted
- Grant Request condition node is provided
- Create Task operation node is used for Manager Approver Task
- Request goes to the Manager for approval.
- Now the request is waiting for the Manager to take action on the task generated. Waiting For approval state node is put here to denote the state of the request.
- Manager Reject Action node to reject the task
- Request Completed state node to denote that the request is completed.
Now in this state the workflow have to check whether the manager is also the business owner or not.
In case Manager is not the business owner:- Action node for the business owner to approve the task
- Request is now waiting on the waiting on the business owner to take action on the task.
- Waiting for Business Owner Approval state node is provided
Now the business owner can either approve or reject the task.
In case of Rejection Flow by Business Owner:- Business Owner Reject Action node to reject the task
- Request Completed state node to denote that the request is completed.
- Create Task operation node to complete the approval.
- Create Task operation node to complete the approval.
- Create Task operation node to complete the approval.
Now the request is waiting for a dependent request. This is provided by the condition action node.
- The state of the request is now waiting for the dependent request.
Now the request will proceed depending on whether the request is for a connected application or a disconnected application.
- In case of connected application
- Connected Application condition node is provided to denote that the request is for the connected application
- Request state is approved
- Fulfill action node is provided
- In case of disconnected application
- Dis-Connected Application condition node is provided to denote that the request is for the dis-connected application
- Create Task operation node is provided to generate the fulfillment task for the provisioning
In the next step, request is waiting for the Fulfillment
- At this stage the performance can either reject the fulfillment or approve.
- In case of Rejection flow:
- Reject Action node is provided and then the Request Completed state node to denote that the request is completed.
- In case of Approval Flow:
- Approve action node is for the fulfiller to approve the task
- Complete Request operation node to complete the request
- Request completed state node to denote that the request has been completed once the fulfiller has approved the request.